Как наладить автоматизацию, на 30% сократить количество рутинных задач, увеличить eNPS и не упасть в NPS? Эта статья о том, что иногда не нужно выбирать между автоматизацией и клиентским сервисом

Всем привет, меня зовут Марченков Георгий. Я (CDO) директор по цифровым технологиям рекламного агентства DeltaClick | Deltaplan Group. Сегодня хочу поделиться с вами историей про цифровую трансформацию операционных процессов нашего агентства.
Три года назад на базе Bitrix24 мы организовали бизнес-процессы, которые систематизировали работу по маршрутизации задач.
Простой процесс — берем стандартную форму брифа, например, по контекстной рекламе, заполняем его. После ставится задача на специалиста с описанием, сроками и чек-листом. Дальше работа по инструменту происходит в этой задаче. То есть логика была: 1 задача = 1 инструмент клиента.

Пару лет система работала как часы, пока мы не решили пойти сильно дальше в этом вопросе. Причиной тому были и проблемы которые выявила пандемия, активный рост компании и портрет целевых клиентов.
Какие это были причины:
- Если у менеджера в работе больше 2х клиентов клиентов с 7-10 инструментами в РК, то это минимум 30+ задач, что непродуктивно с точки зрения контроля и визуальной зашумленности.
- Более того, много времени тратили, на сведение всех медиапланов вручную для прогноза или отчета клиенту, чтобы получить ОС. После получения обратной связи нужно было дополнять каждую задачу.
- Участились случаи, когда менеджеры заполняли брифы неполно, а специалист мог забыть поменять формулу в шаблоне или ответить на комментарий. Поэтому на коммуникацию и уточнения, что замедляло запуск РК.
- Ну и рынок становился сложнее: инструментов больше — задачи растут пропорционально. Все сложнее эффективно планировать рентабельность и загрузку специалистов.
Все это не выглядело как одна задачка на трансформацию и предвещало глобальные изменения. Мы решили сформировать стратегию по автоматизации внутренних процессов. Надо было снизить временные затраты специалистов на рутинные задачи и увеличить его погруженность в клиента.
Забегая вперед, скажу что это было правильное решение, так как в этом году было сильно важно работать быстро и точно. Плюс сложность работы растет, и на получение единицы эффективности тратится уже х3 усилий нежеле 5-7 лет назад, и на телегах с лошадьми тут не уехать, нужны электрокары.
Итак, стратегия цифровой трансформации — звучит как сферический конь в вакууме:
ничего внятного на тот момент мы не нашли, потому что рынку цифровой трансформации в РФ 25 лет, кейсов толком нет, менторов нет. Если посмотреть на исследование Сколково, то понятно, что наш рынок пошел не совсем по натоптанной дорожке запада, и значит в лоб те подходы нам не сильно помогут (хотя они, прямо скажем, более правильные особенно на игру в долгую).
Родился вот такой план работ, и мы пошли в поля погружаться в каждый процесс, боль каждого сотрудника на каждом этапе жизненного цикла производства продуктов.
Проведя квартал в режиме регулярных встреч, формировании бэклога мнений, приведения этого к общему знаменателю и человеко-понятным выводам, мы приступили к продумыванию вариантов решений. На каждую группу решений выработали некий микросервис/спасательный круг, который бросали бы утопающим на том или ином этапе.
Далее оценили стоимость разработки, сроки и прикинули план, график работ, команду. Итак тут у нас появился план и мы решили ему следовать.
Так как предыдущие три года занимался разработкой продуктов по оффлайну прямо с нуля, то я порядочно подустал от тяжелой разработки и, изучая лучшие практики рынка, мне всегда хотелось сделать продукт в лучших традициях No-Code/Low-Code решений. Поэтому начал погружаться в облачные решения, которые мне помогут. При этом не надо будет держать штат в 15 разработчиков.
Так наш выбор пал на экосистему google workspace, на тот момент они выкатили вроде бы 4 поколение апи, которое прямо скажем развязало руки и сулило блага в интеграциях. Сами продукты гугла давно позиционировались как стандарт рынка и совместную работу они практиковали задолго до ковида и локдаунов.
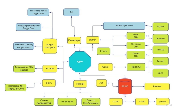
Было понятно, что гугл не решит все задачи, придется формировать ядро, которое будет выступать в роли интеграционной шины, так как помимо инструментов гугла, надо было связать систему с битриксом, 1с, внутренним DWH компании, Power BI и еще кучей всего в перспективе. Тут мы выбрали Symphony. Не буду рассказывать почему, тут на вкус и цвет все фломастеры разные.
Вот так выглядел плановый стек и основные задействованные элементы. Система получила рабочее название Кликач

Теперь немного отойдем от размытых штук и пойдем прямо в решения.
Если взглянуть на основные производственные этапы, то началом и результатом работы каждого этапа является понятный документ/интерфейс/триггер.
Начинается все с Брифинга клиента, который формирует ТЗ на задачу по конкретному инструменту. В группе компаний Deltaplan порядка 100 рекламных продуктов. В digital-агентстве Deltaclick около 30 — это значит 30 форм.
Раньше были формы в Excel, трудно было донести до человека нужные подсказки и рекомендации. Это формировало множество икселей, часть которых были плохо заполнены, люди были не рады — это снижало enps. Нам нужен был конструктор брифов.
Каждый специалист продумал структуру, которая была ему нужна, чтобы погрузится в задачу и сделать релевантное предложение.
Мы сделали админку, где по каждой услуге давали возможность собрать набор полей как текстовый так и справочных. Создали пользовательский интерфейс и навигацию, сгруппировали данные по блокам и страницам с подсказками, предзаполнениями примерам. вот такие интерфейсы получились
Преимуществом стала возможность поставить сразу несколько разных задач по клиенту и его продуктам через одно окно, ура первая оптимизация — начало было положено на деле.
Вроде неплохо, но нам по большому счету это ничего не дает. Поскольку помимо заполненного брифа, есть еще целый цикл процессов. Он должен инициировать задачу в битриксе, поставить на нужного человека с релевантными описаниями, чек-листами, названием, сроками. Потом этот бриф надо специалисту изучить, задать уточняющие вопросы, менеджеру. Чтобы в конечном итоге сделать и загрузить медиаплан.
Вот тут пригодился великолепный Google sheets. Мы научились создавать документы и наполнять их контентом, а главное — следить за изменениями в них и использовать это для триггеров, но по порядку.
На первой странице разложили все ТЗ которые заполнил менеджер в Кликаче. Команды в задаче в Bitrix24 получали нужные ссылки в sheets, там изучали задачу, задавали уточняющие вопросы, получали ответы (для комментариев и навигации по ним же google sheets просто великолепен).

Дальше специалист переходит на страницу по своему инструменту, где получал табличку, справочники и нужную ему структуру. Там он заполняет строчки по своему инструменту в большом медиаплане. Когда заканчивал работу, нужно просто поставить галочку на своих строчках для отправки их менеджеру.
Система мониторит таблички и понимала, что этот инструмент спланирован и шла в задачу к менеджеру. Писала ему: тебе есть, на что глянуть — вот тебе ссылка, иди смотри контекстную рекламу. Менеджер идет по ссылке на свою страницу: в общий свод, куда система собирала все данные. Дальше через меню статусов происходит управление строками.
Ниже общий свод для менеджера

Получается у каждого участника своя страничка в google sheets и свой функционал.
Теперь и у менеджера один документ на весь проект, в котором можно в том числе и коммуницировать: задать в таблице адресные вопросы людям к каждой нужной ячейке.
Помимо Google sheets в проекте фигурируют текстовые документы (договора, приложения). Для таких нужд по шаблону генерировали нужный документ в гугл документах, ставили задачи, привлекали в нее людей (например, юристов), которые совместно этот документ разрабатывали и акцептовали.
Также в каждом проекте есть вагон файлов. Это картинки, видео, аудио и другие документы, которые нужны команде в процессе работы над проектом. Опять же гугл. При запуске задачи мы генерировали иерархию папок и всем участникам в задачах и шитсах давали ссылки на папки, где все хранилось, управлялось, комментировать и утверждалось.
Вернемся к google sheets
В отличии от папок и документов он позволил нам ехать дальше по процессу, так как медиапланом дело тут не кончалось, это только 2 этап из 5. Надо тащить всю эту телегу дальше.
А дальше появляется клиент: нужно сделать чистенький медиаплан в отдельном документе, тк в рабочем документе много ненужных клиенту процессных комментариев и обсуждений.
Помогает микросервис, который работает через меню внутри шитса. Например, менеджер поставил статус “в свод для клиента” — система собрала данные, создала документ и подготовила на него ссылку.

После того, как документ показали клиенту и получили обратную связь , можно поставить статус “Отправить на доработку”. Система в задаче специалиста прислала уведомление “нужна доработка”. После доработки, по привычной схеме, медиаплан уходит менеджеру. На последнем этапе система передает данные в 1С, но это тема отдельной публикации.
Сейчас в этих документах можно определять структуру документа для клиента и работать с некоторыми этапами вручную, если работы по конкретному клиенту выбиваются из структуры.
Сегодня все эти логики, как костюм тони старка, в который одет нам клиентский менеджер — он заходит в свой кабинет ставит задачи, управляет статусами и делает процесс работы понятным и полностью прозрачным. Это помогает видеть пробелы на разных этапах работы с клиентом, накапливать данные для более точного прогнозирования.
Главные результаты внедрения автоматизации:
- уже на второй месяц после внедрения кликача мы получили до 30% снижения времени на коммуникации и доработки
- Рост enps и более комфортный и быстрый онбординг людей в агентстве.
Мы смогли автоматизировать процессы, сохранив гибкость и не стандартизируя всех клиентов. Это важно, так как клиентские группы работают по разным логикам конкретных клиентов.
Если такой формат вам понравился — расскажу как мы создаем МРМ-систему для рынка и уже получили с ним резидентство Сколково.
Источник: vc.ru
